网站首页
医院概况
医院动态
就医指南
科室导航
特色诊疗
专家团队
人事招聘
医保政策
心理健康系统
医院文化
党团建设
青年文明号
职工天地
护理天地
健康教育
查询服务
联系我们
就诊须知
您当前位置:
福建省地质医院
>>
就医指南
>>
就诊须知
>> 浏览文章
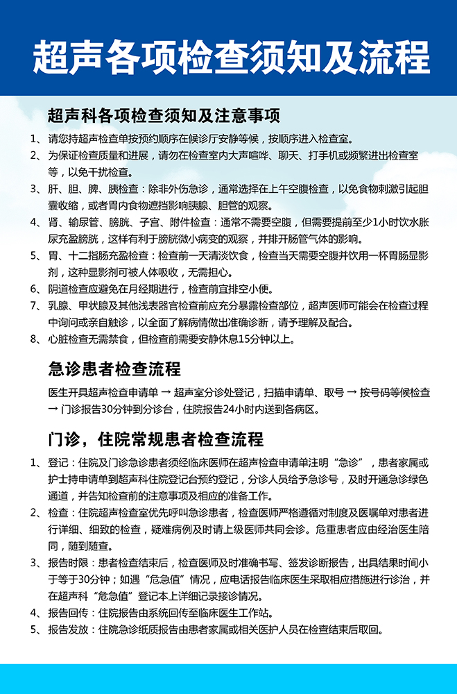
超声各项检查须知及流程
2023年04月12日 来源: 不详
添加喜爱
打印
增大字体
减小字体
添加喜爱
打印
增大字体
减小字体
相关新闻